EU AI規制法 製品のための人工知能

EU AI規制法 (EU)2024/1689)
この規制法は、人工知能(AI)技術に関連する複雑性とリスクに対処することを目的とした画期的な規制の枠組みを代表するものです。この分野での包括的な法律としては世界初となるEU AI規制法は、AIアプリケーションをそのリスクレベルに基づいて分類し、欧州連合(EU)域内のデプロイヤー、開発者、利用者に明確な義務を定めています。
立法経過
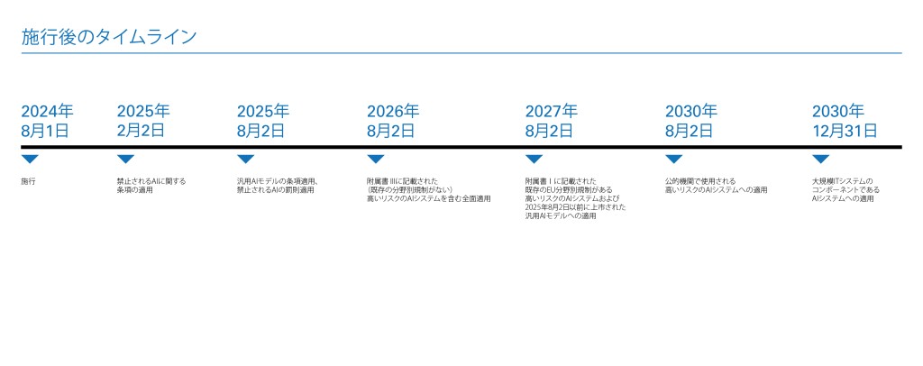
同規制法は2024年7月にEU官報に正式に掲載され、2024年8月1日に施行されました。AIおよび機械学習ベースのアルゴリズムが組み込まれ、 EU市場に既に上市されている、または上市予定の製品に影響する重要な動きが今後予定されています。製品の規制遵守を確実にするため、あらゆる関係者、AIシステムのデプロイヤーからノーティファイドボディに至るまで、最初の施行以降も下図のように注視すべき動きがあります。
EU AI規制法の目的と構造
EU AI規制法の目的は、基本的権利と安全の尊重のもとイノベーションを促進し、AIシステムが開発・利用されることを確実にすることです。同規制法では、AIアプリケーションは3つのリスクレベルに分類され、高いリスクのAIシステムには、ライフサイクル全体を通じて安全性評価や基本的権利を保護する既存法規の遵守を求めるなど、プロバイダーやデプロイヤーに対する明確な義務が定められています。
高いリスクのAIシステム
この新規制法は、産業界全体でAI技術の安全性と信頼性を確実にし、透明性を高め、将来EU市場に投入される信頼性の高いAIシステムの一般的な枠組みを定めることを目的としています。リスクベースのアプローチを導入し、事業者に課される義務、要求事項を満たさない場合の罰則の可能性を規定しています。
同規制法は、「AIシステム」を「さまざまな自律化レベルで動作するように設計され、配備後にも適応性を示す可能性があり、明示的または暗黙的な目的のために、受け取った入力から、物理的または仮想的な環境に影響を与えることができる出力、例えば予測、コンテンツ、推奨、決定など、をどのように生成するかを推論する機械ベースのシステム」と定義しています。
この定義は OECD の定義に由来するもので、特定の技術やAIの適用範囲を限定するものではありません。まだ発明されていないアルゴリズムや技術が今後登場することを想定し、広範囲にカバーすることを目的としています。
高いリスクのAIシステム(第6条):重要インフラ、教育、雇用、法執行に使用されるようなAIシステムや大規模なAI搭載医療機器など、高いリスクのAIシステムは、リスク管理、データガバナンス、透明性、人的監視に関する厳格な要求事項を満たさなければなりません。AIが製品のコンポーネントであるか、製品それ自体であるかにかかわらず、EU AI規制法(第6条)に規定される条件を満たした場合、その製品は高いリスクのAIシステムとみなされます。
製品製造業者にとっての意味とは?
AIをコンポーネントとして含む製品を製造する製造業者は、その製品がEU域内で販売される際に、関連規制に適合していることを確実にする責任があります。製造業者が、すでに適合性評価が義務付けられている製品にAIシステムを組み込む場合、その製品がその製造業者名または商標の下、EU域内で販売されると、その製造業者はEU AI規制法上の「供給者(provider)」に分類されます。
EU AI規制法に基づく義務
- 規制の遵守:AIシステムのデプロイヤー(deployer)は、特にシステムが高いリスクに分類される場合、EU AI規制法に定められた要求事項を確実に遵守する責任があります。これには、リスク評価の実施やAIの運用方法に関する透明性の確保が含まれます。
- 文書化とラベリング:EU AI規制法を遵守していることを証明する適切な文書(技術文書)を保持し、説明責任を果たすために連絡先情報を提供することを含め、製品に適切なラベルを貼ることが求められます。
- 責任:改正EU製造物責任指令に基づき、製品製造業者は、AIシステムを統合したものも含め、欠陥製品による損害賠償責任を負うことになります。これは、製品の不具合によって損害を被った消費者が、最初に救済措置を求めるのが製造業者であることを意味します。
適合性評価
高いリスクのAIの定義に該当する製品は、主に2つのカテゴリーに分類されます。
- 他の分野別規制で既に規制されている製品
- 他の分野固有の法律でまだカバーされていない製品
EU AI規制法附属書Iに記載された製品は、適合性評価手続きに関する分野別規制に従わなければなりません。EU AI規制法とのギャップが存在する場合、医療機器製造業者は適切に対処することが期待され、ノーティファイドボディによって評価されます。(EU AI規制法 第43条、第3項)
例えば、既存のEU MDR/IVDRの対象となる医療機器は、EU AI規制法に適合する必要があり、適合性評価手続きは、分野別のプロセスに従う一方で、EU AI規制法特有の考慮事項も十分に含め、ギャップが存在する場合には、そのギャップを網羅することが明記されています。
EUの幅広い分野別法規で規制されていない製品もEU AI規制法の対象であり、これには、特定の生体認証、重要インフラ(水、ガス、熱、電気の供給など)、教育・職業訓練、雇用、法執行などでの利用が含まれます(附属書III)。
違反の種類 | 制裁内容 |
---|---|
許容できないリスクのAIシステムに対する禁止事項の違反 | 3,500万ユーロまたは全世界の年間総売上高の7%のいずれか高い額を上限とする |
AI規制法に基づくその他の要求事項への違反 | 1,500万ユーロまたは全世界の年間総売上高の3%のいずれか高い額を上限とする |
ノーティファイドボディまたは当局への虚偽、不完全または誤解を招く情報の提供 | 750万ユーロまたは全世界の年間総売上高の1%のいずれか高い額を上限とする |
イノベーションへの影響
EU AI規制法によって課される義務は、製造業者の製品開発への取り組み方に影響を与える可能性があります。またイノベーションと規制遵守のバランスを取る必要があるでしょう。予定通り確実に市場参入するためには、AIシステムの設計開発に早急に適応することが極めて重要です。
AI搭載医療機器への影響
AI搭載機器をEUに輸出する医療機器製造業者は、市場アクセスを維持し、罰則を回避するために、EU AI規制法を遵守しなければなりません。EU AI規制法は、高いリスクに分類される医療機器プログラム(SaMD)およびAI統合/AI搭載医療機器に適用される可能性があります。EU MDR/IVDRと同様に、EU AI規制法は既存の手順や枠組みの活用を認めつつ、EU MDR/IVDRの要求事項に上乗せする形で、適合性評価、詳細な技術文書、およびビジランスシステムを義務付けています。ノーティファイドボディによる定期的な監査を受審することが、新規制法の枠組みに沿ってAI特有の規制要求事項への適合を確実にすることにつながります。
家電製品やスマート家電への影響
家電やスマート家電の製造業者は、使用するAIシステムのリスクレベル(高いリスクのAIシステムなど)に応じた特定の要求事項を遵守する必要があります。規制遵守には、透明性、文書化、リスク管理についての要求事項への適合が含まれます。当局は遵守状況を監督し、規制を実施する権限を持っており、これは、定期的な市場監視と、違反に対する罰則適用の可能性を意味しています。企業は遵守状況を維持するために、継続的に監視・報告システムに投資する必要があるかもしれません。EU AI規制法の遵守を確実にすることは、開発コストと期間の増大を招くことになるかもしれませんが、製品のイノベーションを促進することにもなります。またEU AI規制法を遵守することで、安全性、透明性、倫理的配慮のもとに製造されていることがわかり、消費者の信頼が高まる可能性もあります。これにより、AIを搭載した家電やスマート家電の市場性や消費者の受容性が高まることも考えられます。
テュフ ラインランドのサポート ~ EU AI規制法に対応する企業のために
EU AI規制法の完全施行が近づくにつれ、さまざまな分野の企業が新たな規制環境を乗り切るための準備を進めています。テュフ ラインランドは、EU AI規制法がもたらす課題とチャンスに取り組む企業を最前線でサポートします。
テュフ ラインランドは、安全で信頼できるAI開発を保証しながら、イノベーションの促進に取り組んでいます。EU AI規制法施行下において、新規制への準拠を維持しつつ、規制変更に対応し、リスクを軽減し、AI技術の可能性を最大限に引き出すために、テュフ ラインランドの専門的知識と経験をお役立てください。